No only one module we have. how to check whether SIM card holder is proper or not?
Difficult.
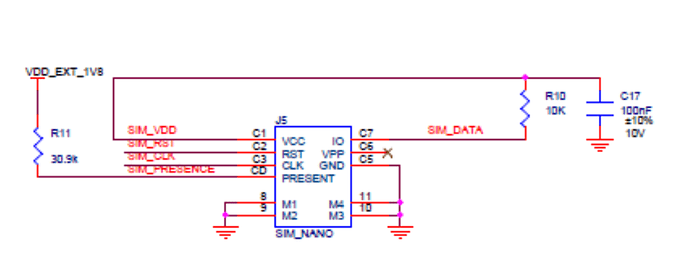
You can check the solder points:
You can check whether SIM_VDD is available (1.8V)
You can check if SIM_PRESENCE goes to GND when the card is inserted.
It could as well be that the contacts inside the holder are disformed or dirty.
This is how RAK module at our place is looking like… Even I am feeling that pins are displaced. What I am assuming is right or wrong please let me know
We measured voltages using multimeter too. At SIM_VDD pin observed 1.797V. Remaining all pins are almost 0V.
Nothing, seems you RAK5010 has a problem.
If you bought the device directly from RAKwireless Store, kindly send an email to [email protected] if you device is within warranty period and ask for replacement.
If you bought the device from a reseller, please contact the reseller.
@ beegee, thank you.
Check your network coverage to ensure that you are in an area with strong airtel network reception. if you have confirmed that the sim card is inserted correctly and compatible and the issue persists, there might be a hardware problem with sim card slot or the device’s cellular module.


