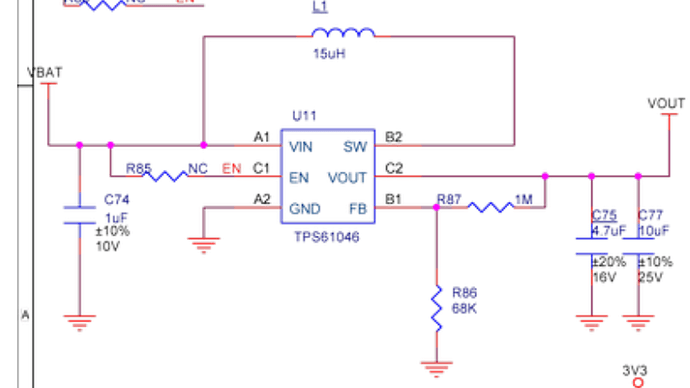
Current Capacity of TPS61046 boost circuits

Why is the 12v boost circuit on the RAK5801/5811 which is sourced from VBAT only rated at 30mA, when the RAK19002 sourced from 3.3V is rated at 50mA?

5801 circuit

19002 circuit