OTA Device Firmware Update (DFU) capabilities of RAK13102

I’m trying to determine if I would be able to utilise Blues’ Device Firmware Update (DFU) capabilities to update the host firmware of a RAK4631.

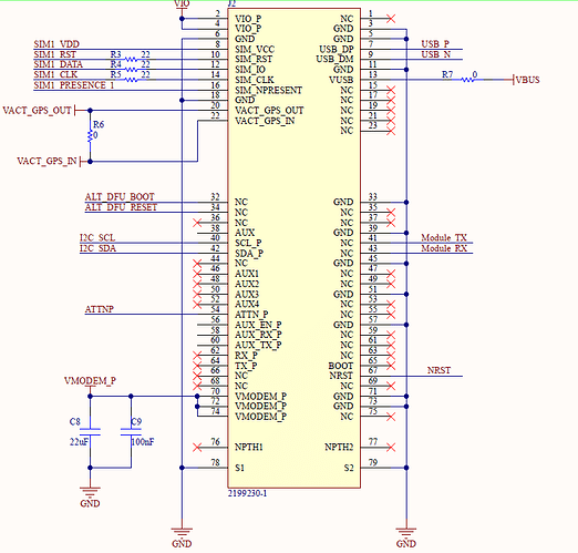
Looking at the required wiring and the datasheet for the Blues board it seems that the following pins of the RAK13102’s M.2 connector are required for this procedure:

ALT_DFU_BOOT = Pin 32
ALT_DFU_RESET = Pin 34
ALT_DFU_RX = Pin 41
ALT_DFU_TX = Pin 43

These all correlate nicely with the M.2 connector diagram on the RAK13102 datasheet (despite showing NC?):

and are listed on the WisConnector diagram:

but then the other connector diagram shows these same pins as NC:

Does this mean they’re not connected after all? And if so, how are we supposed to handle OTA DFU within the WisBlock ecosystem?

On the connector diagram you see 0/NC resistors on these lines.
That means there are resistors, but they are not assembled, so the lines are not connected.

You will have to place 0 Ohm resistors or solder bridges there to connect the lines.

Thanks for the quick response. Why would they not be connected?! Are there any technical implications for doing as you suggest? i.e. interfering with other components on the base? It feels like a lot of functionality to lose for the sake of a few resistors! Would be helpful to understand the rationale :pray:t2:

It’s not about the resistors.
There was no working example from Blues about firmware updates of the host MCU through the Blues Notecard when the module was launched.
It didn’t make sense to connect something that limits the number of GPIO’s and UART available with nothing to use it.

Here are the locations of the resistors:

Ah. This makes sense. Sounds like it might be time for a Ver.E!

Amazing - you exactly guessed my next question. Much appreciated :+1:t2:

This topic was automatically closed 10 days after the last reply. New replies are no longer allowed.