PocketV2 GNSS crystal installed?

This is a followup to this auto-closed thread:

concerning running RUI3 on a PocketV2.

I installed the RUI3 firmware on PocketV2 hardware using a JLink dongle. This required soldering pins to the J7 header as well as picking up 3V3 from J3. Then I needed to first install the bare Bootloader before I could install Bernd’s all inclusive flash dump HEX file.

I can now flash the GREEN and BLUE LEDs in a timed loop. My next step was to talk to the GNSS over I2C. This is working because I can read out the S/W, H/W, firmware and protocol versions and configure it to use certain satellite constellations.

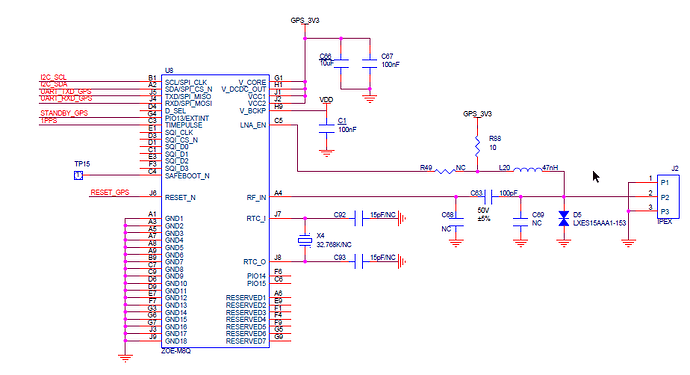
My code that handles putting the GNSS to sleep first checks that the GNSS internal oscillator is stable before it pulls 3V3_S. (This is so that we can be confident that the GNSS will later wake up quickly with a warm start). There is a bit in the status word that is indicating that the 32.768kHz crystal (X1) is not installed. This is code I’ve used on my WisBlock setup for a few years already, and the result is consistent across both RUI3 modded PocketV2s that I have available.

I can’t see whether this is physically true (a missing crystal) because that section of the board is under an RF shield. Can RAK confirm that the 32kHz crystal and 18pF load caps are loaded or not on the RAK19026 VC that ships in PocketV2?

Thanks

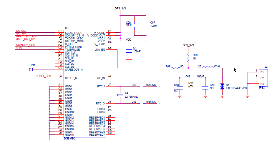
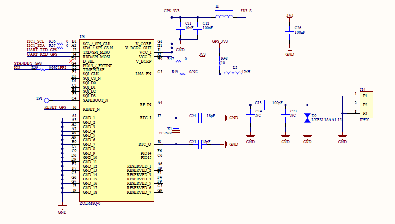
Peripherals of the GNSS chip on the RAK19026 are the same as on our RAK12500 GNSS module.

RAK12500:

RAK19026:

Hi @beegee,

I know that the crystal is shown upon the schematic, but sometimes things are not loaded for whatever reason.

It might have been left out because the usual WisMesh app doesn’t need fast GNSS wakeup?

The oscillator and capacitors are on the PCB.
Meshtastic firmware is using the RTC and both RAK12500 and RAK19026 are working with Meshtastic firmware.

OK … thanks for confirming.

I couldn’t help myself.

So, I cut the shield off with a Dremel after the hot air rework station couldn’t get enough heat into it. The reason I removed the lid was to stick an oscilloscope probe on the crystal to see if I could see any clock signal. The probe is loading an extra 15pF but I would have thought that wouldn’t overload the oscillator circuit. Maybe it is too much, but in any event, I didn’t see any clocking on RTC_O.

The “xtal Absent” flag is returned from the UBX-MON-HW message. This flag is clear when I look at a RAK12500 on a RAK19007 base, but not when I look at the same GNSS installed on the RAK19026 VC base.

I can see that C14, C23 and R49 are not loaded in agreement with the /NC markup on the schematic. There are three other 0402 (?) packages that are not loaded. I assume that two of those are R44 and R45, isolating STANDBY_GPS and RESET_GPS from IO4 and IO6.

The last one unpopulated is R39, isolating the PPS signalling from IO3. This is a shame, because I would have used the PPS to drive an interrupt.

This topic was automatically closed 10 days after the last reply. New replies are no longer allowed.