RAK11200 on baseboard mini

Hi,

I’ve been working with the RAK11200 and been programming it in combination with the normal base board (RAK19007). I’ve now unscrewed that module and moved it to a baseboard mini (RAK19003).

This does not seem to work and i’m wondering why…

Sometimes i get a little bit of serial/console, sometimes nothing…

Just noticed that it works fine on battery but not on USB…

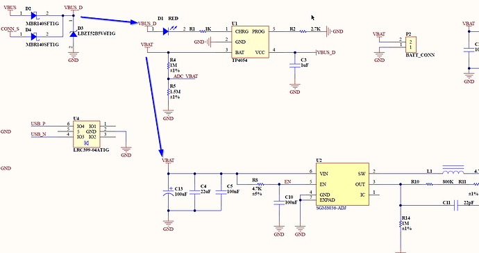
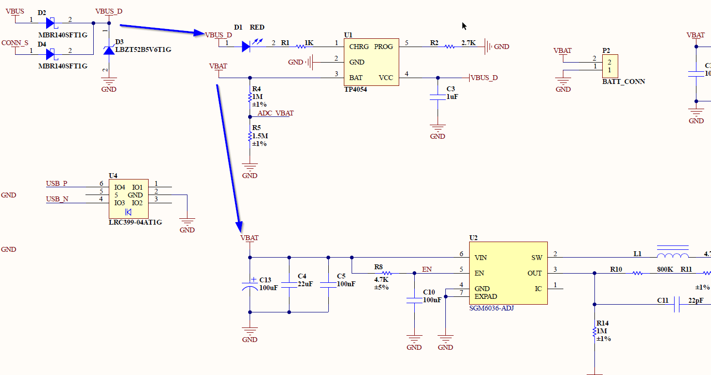
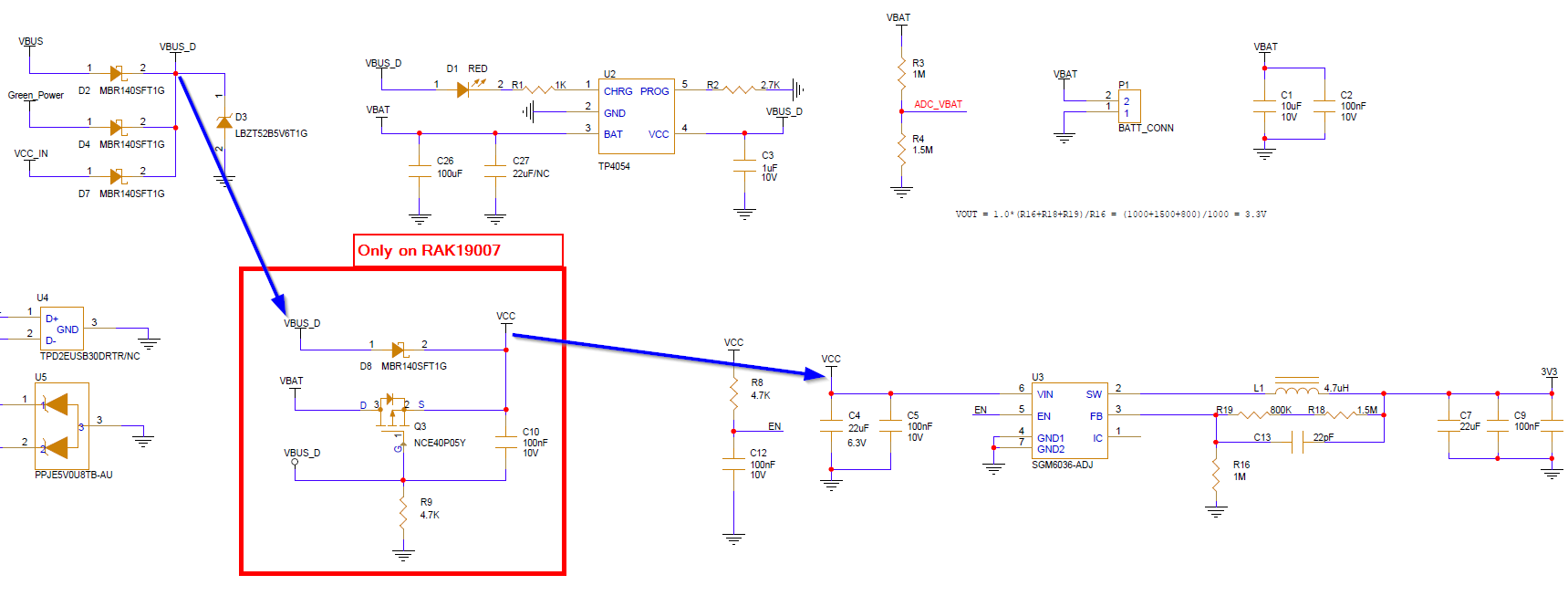
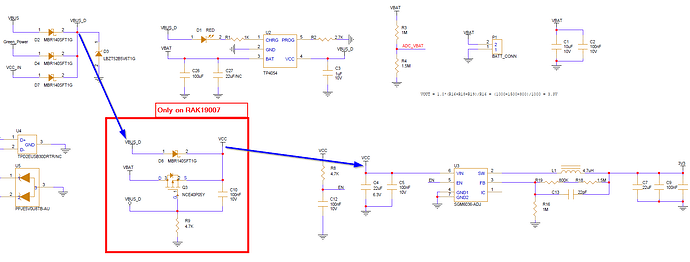
For RAK19003 with RAK11200, if it works with external battery, I am assuming the problem is the high current peak that the RAK11200 draws when starting. I saw peaks of 800mA when the RAK11200 boots.

We need to check the power supply of the RAK19003, it might not be able to cope with this current peak.

ah ok, this is what i was thinking as well. It bombs out when it needs to connect to wireless. I’m assuming the wifi part takes more power than usual so it makes sense.

For me this is fine (i have a battery), but i’m wondering how many other people have this, and also why the mini baseboard does this while the normal one doesn’t?

Discussed it with our HW engineer.
RAK19007 has a circuit that puts 5V from USB directly to the voltage regulator.
RAK19003 don’t has this and voltage regulator is always connected to charger with limited current output

Unsolved answer is WHY?

We will consider this for the next version of RAK19003.

1 Like

Thanks. Although the schema’s don’t make 100% sense to me, it does makes sense that the power peak causes this.