When found RAK and WisBlock and decided to try it, i was surprise there was no RS232 block given wide coverage of sensors and IO that RAK offered!
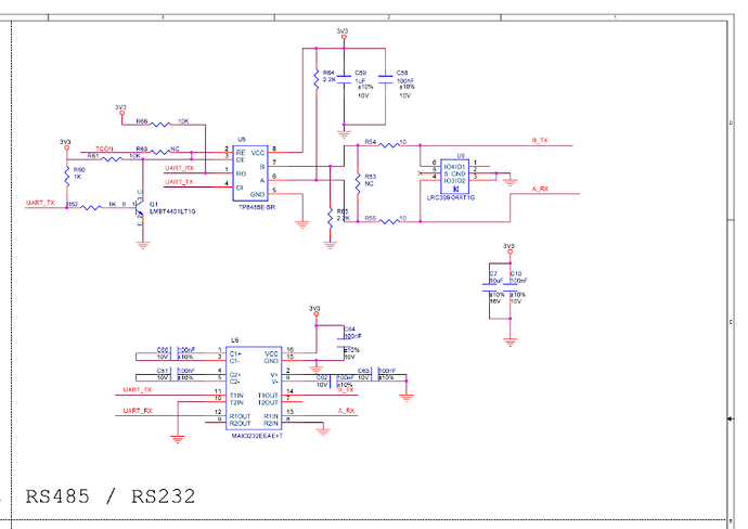
After 2weeks of prototyping with a RAK4631/RAK1920 and a external MAX3232 modules, i stumbled on a reference to a MAX3232 in the RAK5802 schematics.
The 5802 modules i have on hand appear to have unpopulated pads for a MAX3232. I dont see any other pads unpopulated.
Can i convert the 5802 to RS232 if I desolder the tp8485e-sr and add a MAX3232?

